iPAS淨零碳規劃管理師
為因應產業升級轉型對專業人才的迫切需求,經濟部自2016 年起推動「產業人才能力鑑定」專案,整合產官學研各界資源,建立完善的能力鑑定體系,並持續擴大考試項目。
為因應產業升級轉型對專業人才的迫切需求,經濟部自2016 年起推動「產業人才能力鑑定」專案,整合產官學研各界資源,建立完善的能力鑑定體系,並持續擴大考試項目。該專案由經濟部核發能力鑑定證書,協助企業選才,促進持證者獲得優先面試、聘用及薪資提升的機會,進一步強化產業競爭力。
近年來,全球邁向淨零碳排已成為不可逆的發展趨勢,為滿足國內企業對碳管理與減碳規劃專業人才的需求,經濟部產業發展署於 2024 年正式推出「iPAS 淨零碳規劃管理師」專業能力鑑定。此項認證專為培育具備碳管理與淨零排放規劃能力 的人才而設計,透過「訓-考-用」循環模式,培養契合產業升級需求的專業人才,並為企業提供客觀的選才依據,提升淨零產業人才的素質與競爭力。
考試內容涵蓋淨零碳規劃管理基礎概論及淨零碳盤查規範與程序概要,重點測試考生對碳盤查方法、碳足跡計算、減碳技術應用及國際氣候政策等關鍵領域的掌握程度。通過鑑定者,將具備企業實踐淨零轉型計畫所需的基本能力,成為企業在低碳營運、碳管理策略制定及減碳技術應用上的重要人才。
目前,「iPAS 淨零碳規劃管理師」能力鑑定僅開放初級考試,適合對碳管理有基礎認識並希望進一步提升專業能力的從業者。後續將視產業需求,規劃更高階級的能力鑑定,培養更多專業淨零人才。
更多詳情請參考官方網站 「淨零碳規劃管理師能力鑑定」
對應能力指標:

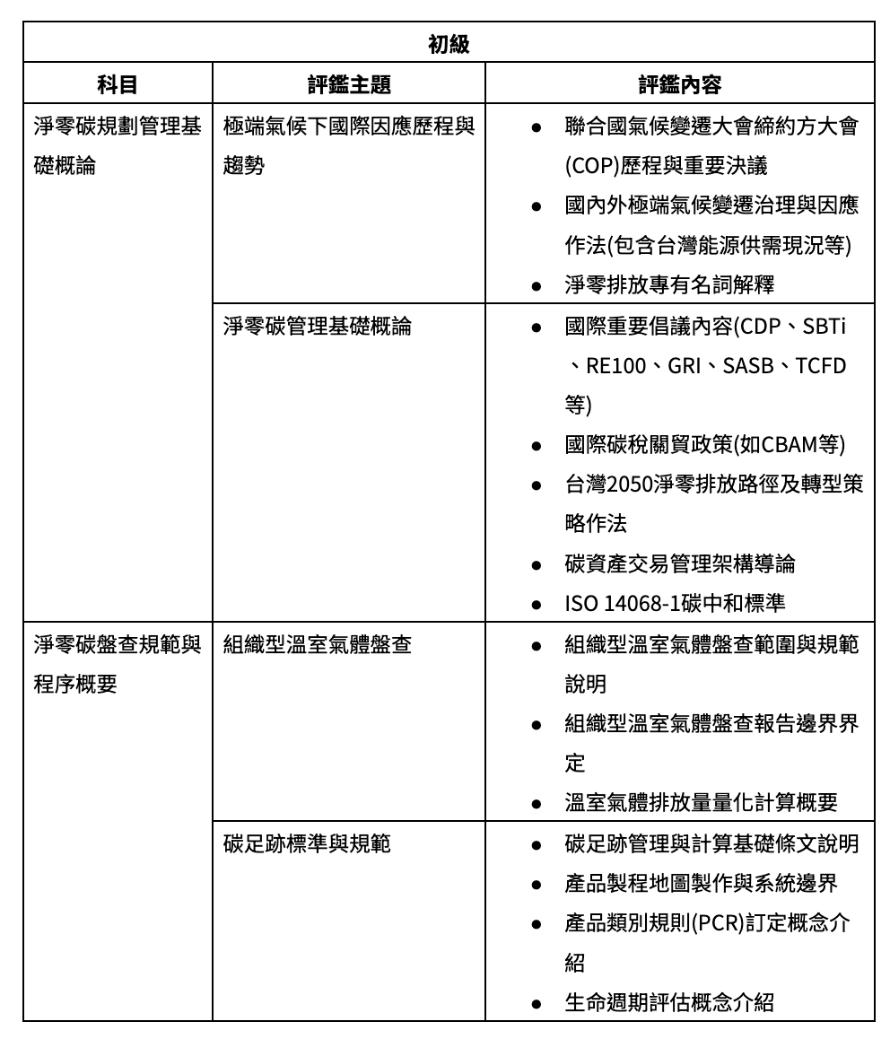
評鑑主題與評鑑內容:

*年度參考書目及考試樣題皆公告於 能力鑑定網站
2025 考試日期、時間、科目、題型與考區


誰可以參與iPAS淨零碳規劃管理師?

授證資格及授證辦法

2024 初級能力鑑定-考試成果統計



報名流程與費用
個人:網路報名,線上報名網址:http://www.ipas.org.tw/reg
原價報名方案:單科1200元,初級為2考科即2400元。
團體報名:請洽領導力課程負責人員
團體報名方案:單科600元,初級為2考科即1200元。
報名注意事項
於報名時填寫報名表之個人資料時,請務必於傳送前再次確認檢查,個人資料如姓名、英文譯名、生日、手機、E-mail、地址等有輸入錯誤,得於報名截止日前自行進行修正,如欲修改考科、考場、身分證字號,請於報名截止日前來信,將由專人協助修改。報名截止後,僅可瀏覽個人資料,不得要求更換報考科目及考場。
考生如有身心障礙或特殊因素於測驗時,需要特殊考場及服務者,應於報名時請填寫【身心障礙應考服務申請表】,並檢附身心障礙手冊或公立醫院診斷之相關證明文件,主辦單位確認其報名資料及證明文件後,與考生聯繫特殊安排事宜,若於報名截止前未告知者,恕無法受理特殊考場需求。
其他應注意事項
請詳閱「114年度淨零碳規劃管理師能力鑑定簡章(初級)」,並以淨零碳規劃管理師能力鑑定網站https://www.ipas.org.tw/NZ 公告為主。
iPAS淨零碳規劃管理師能力鑑定 交給領導力企管
因應目前永續發展及碳管理趨勢,領導力企管提供2日14小時輔導課程,針對經濟部產業發展署「iPAS低碳化精修班公版教材」為主,輔以ISO 14064-1、ISO 14067、ISO 14068-1等國際標準進行引導,協助提升碳管理能力,促進淨零排放專案展開,以適應不斷變化的國際氣候行動,以邁向永續淨零之共同目標。領導力企管iPAS淨零碳規劃管理師能力鑑定培訓課程重點包括:
- 氣候變遷治理與因應作法
- 淨零永續趨勢與實踐
- 碳權與碳交易
- 國際重要倡議與標準
- 溫室氣體盤查
- 碳足跡盤查
