
→RBA VAP 8.0改版差異分析
→點我下載RBA行為準則8.0繁體好讀中文版
→RBA行為準則下載
英文
、
印尼
、
越南
、
泰文
→點我下載RBA VAP 8.0官方版
→點我下載RBA費用定義(仲介費、服務費)繁體中文版
緯創資通在ESG與RBA相關議題上,一直以來是都是業界的破冰先鋒。不僅透過各項認證向員工與外界展現永續與會責任承諾,內部更是自我期許超越國家與國際法規的要求。此次緯創資通選擇與領導力企管合作,進行RBA VAP 8.0改版升級的輔導與訓練,以進一步提升ESG的執行成效。

▲緯創的ESG使命與策略。(資料來源: 緯創ESG報告書 )

▲緯創成立企業永續發展委員會,每年至少兩次向董事會報告永續發展執行成果及未來的工作計劃,(資料來源: 緯創ESG報告書 )
在訓練過程中,緯創資通不僅致力於遵守基本的當地法規,還堅持履行國際間對人權和環境保護的高標準倡議,並努力超越這些標準與規範的要求。緯創永續團隊部表示:「為提升供應鏈的永續韌性,我們極需與供應商密切合作,創造永續且互利共榮的產業鏈。在此基礎下,供應商是我們相當重要的合作夥伴,我們也將與供應商攜手持續強化永續供應鏈體系,打造更具韌性與影響力的供應鏈。」

▲緯創ESG、CSR各項指標忠實呈現,除兼顧產品品質,亦致力提升永續表現(資料來源: 緯創ESG報告書 )
緯創從2010 年加入責任商業聯盟( Responsible Business Alliance, RBA)會員,全力支持 RBA 的願景與目標,確保供應鏈勞工的工作條件安全無虞,得到尊重,並確保營運活動符合環保規範與遵守商業道德。RBA作為ESG領域的重要認證標誌,通過VAP(Validated Assessment Program)評估不僅彰顯企業對ESG理念與社會責任的承諾,也有助於贏得國際知名品牌的支持。

▲緯創執行RBA、ESG成績卓越,RBA證書僅為冰山一角。(資料來源: 緯創ESG報告書 )
RBA 的供應鏈影響力涵蓋電子產業供應鏈的各個環節,從原材料開採到成品製造,涉及員工權益、環境保護等多方面,帶來強大的供應鏈連帶效應。這種影響力確保所有直接或間接參與的員工均享有人權保障,並且工作環境安全,企業同時履行誠信經營與公平交易的責任。
目前包括 Amazon、HP、Apple、Acer、TSMC 等200多家國際知名品牌均已加入 RBA 行列。RBA 所制定的行為準則涵蓋人權保障、健康與安全、環境保護及商業道德等核心領域,並高度符合《聯合國企業與人權指導原則》、《國際勞工組織工作基本原則與權利宣言》及《世界人權宣言》等國際標準。
透過這些準則與措施,企業能在實現盈利的同時,以更人性化且合規的方式運營,兼顧員工福祉、環境保護與消費者利益,落實對所有利益相關方的價值承諾,進一步推動永續發展。

▲緯創人文基金會,實現「取之社會用之社會」。(資料來源: 緯創人文基金會 )

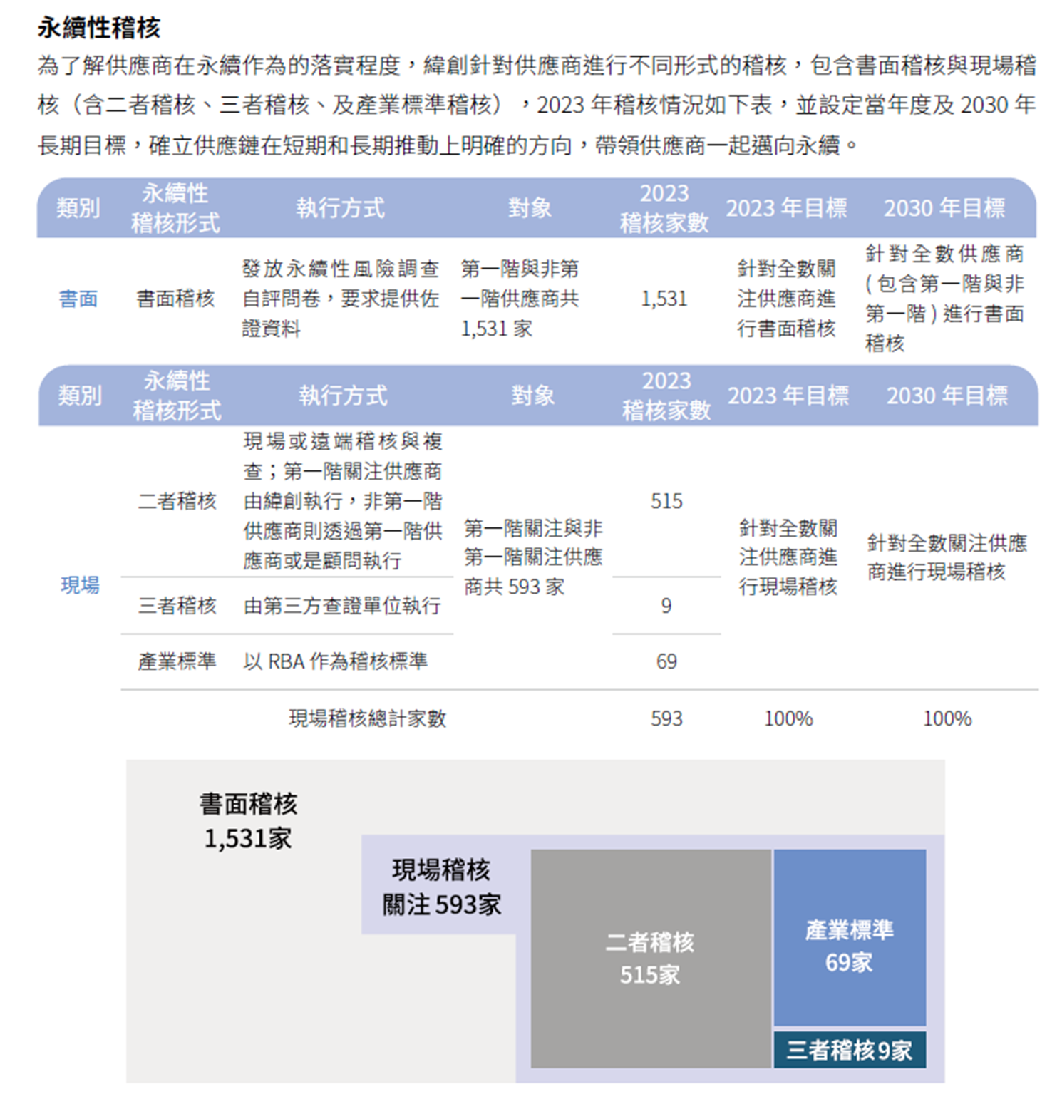
▲緯創導入20400永續採購,透過多種方式提升供應鏈永續績效。(資料來源: 緯創ESG報告書 )