何謂碳捕集?誰應該導入?企業應如何理解此要求?
碳捕集與封存(Carbon Capture and Storage, CCS)是一項減緩氣候變遷的重要技術,先透過捕捉工業或發電過程中排放的二氧化碳(CO₂),再將其運輸至儲存地點,通常是地下深層地質構造以進行永久封存,避免其釋放到大氣中。
捕獲而來的二氧化碳也可以善加利用,能用於生產高價值的化學品,以抵消捕集作業所花費的成本。
CCS 三大核心流程
1. 捕集(Capture):從工廠或排放源分離出CO₂
2. 運輸(Transport):經由管線或運輸工具將CO₂送往儲存地
3. 封存(Storage):注入地底岩層或枯竭油氣田等穩定構造中
CCS 沿革

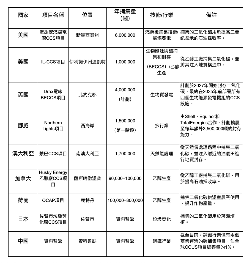
各國 CSS 案例

臺灣 CCS 規劃

顧問觀點
台灣的碳捕集技術(CCS)正處於初期階段,並積極應用於能源、化學、鋼鐵和水泥等產業。雖然各大企業正在合作開發並擴大技術應用,但目前的CCS技術仍需進一步的測試與驗證,尚未進入大規模商業化應用。
企業透過碳捕捉(Carbon Capture)技術,攔截人為活動產生的二氧化碳,並結合碳封存(Carbon Storage)方法,有效減少排放,作為實現淨零目標的關鍵途徑之一。
隨著碳中和目標的推進,這些技術的發展將對台灣未來的減碳策略與企業永續發展起到關鍵作用。
